特医食品和保健品乳制品一样吗?
2026-01-20 来自: 中智坤健康科技有限公司 浏览次数:106
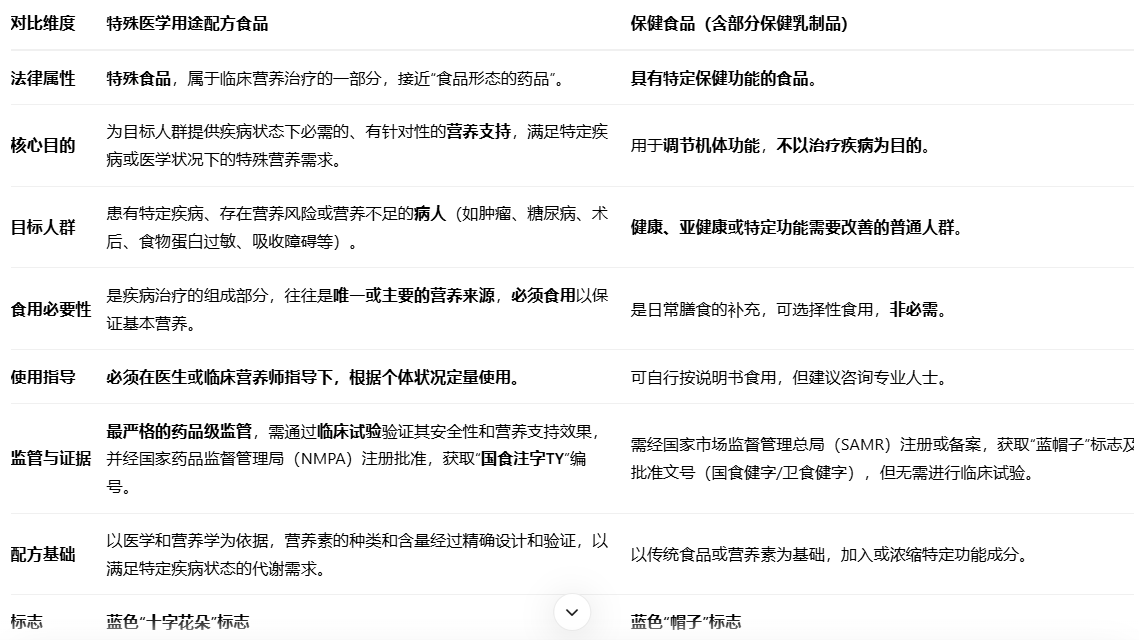
完全不一样。 特医食品和保健品乳制品(如保健奶粉、蛋白粉等)是两类根本不同的产品,在法律属性、目标人群、功能目的、监管严格程度和使用要求上都有本质区别。
为了清晰对比,您可以直接查看下表:

一个生动的比喻
• 特医食品 像 “医用营养chufang”。如同医生为肺炎患者开的抗生素,特医食品是为营养缺乏或代谢障碍的病人开的“营养chufang”,是疾病治疗的有机组成部分。
• 保健食品 像 “膳食营养补充剂” 或“功能强化剂”。如同普通人为了增强抵抗力而服用的维生素C,它是健康管理的辅助选择,而非治疗必需。
核心区别总结与提醒
1. 本质不同:特医食品是“营养治疗”产品,用于病人;保健食品是“功能调节”产品,用于普通人群。
2. 监管天壤之别:特医食品的注册审批标准几乎等同于药品,其安全性和有效性要求极高;保健食品的监管相对宽松。
3. 风险不同:错误使用保健食品替代特医食品,可能导致病人严重营养不良、病情恶化甚至危及生命。反之,健康人群长期依赖特医食品,也可能导致营养失衡。
重要的一点:切勿混淆!
对于病人,尤其是婴幼儿、重症患者和老年人,绝不能简单地用“保健奶粉”、“营养粉”等来替代医生和临床营养师建议的特医食品。选择哪种产品,基于专ye的医学和营养学评估。

简单决策路径:
• 如果是健康或亚健康人群,想调节一下身体功能(如增强免疫力、改善睡眠),可以考虑保健食品。
• 如果是患有疾病、存在进食或消化吸收问题,需要营养支持,咨询医生或临床营养师,他们会判断是否需要使用以及使用哪种特医食品。
相关推荐: